为认真落实市委、市政府“把市华新实验中学建设成全市一流公办初级中学”的工作要求,根据《湖南省事业单位公开招聘人员办法》和《衡阳市公开招聘教师实施办法(试行)》,衡阳市华新实验中学决定2019年面向社会公开招聘25名教师,现就有关事项公告如下:
一、招聘原则
公开、平等、竞争、择优。
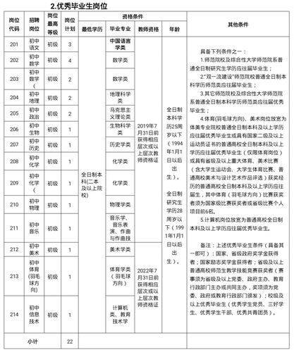
二、招聘岗位

三、考核
1.考核对象:
资格初审合格的人员均为考试对象。
如果岗位实际考核人数未形成有效竞争时,该考核人员考核成绩不得低于80分,如其考核成绩低于80分,则不得确定为资格复审对象,取消资格复审入围资格。
2.考核时间、地点:
衡阳市华新实验中学和衡阳市第九中学2019年公开招聘教师工作的考核时间为同一天,考核截止入场时间为同一时间,报考人员只能报考两校公开招聘岗位中的一个岗位。考核具体时间和地点待定,将另行通知。
3.考核方式、内容:
体育教师岗位、美术教师岗位和音乐教师岗位的考核方式为试教(上微型课)和专业测试;其它岗位的考核方式均为试教(上微型课)。试教(上微型课)主要考核应聘人员的仪表仪态、行为举止、综合分析能力、口头表达能力、临场应变能力和把握教学内容、运用教学手段、组织课堂教学的能力和课堂教学效果。专业测试主要考核应聘人员的专业技能。
4.考核成绩:体育教师岗位、美术教师岗位和音乐教师岗位按试教成绩占40%、专业测试成绩占60%的比例合成考核成绩,其他教师岗位试教成绩即为考核成绩,考核成绩保留小数点后两位数,第三位小数按四舍五入法处理。
(四)资格复审、体检和考察
根据考核成绩从高到低的顺序,按岗位计划1:1的比例确定资格复审入围人员,报市公开招聘教师工作领导小组办公室进行资格复审。资格复审合格者即确定为体检对象。体检由学校统一组织实施,体检在指定体检机构进行。体检工作参照公务员体检工作规定执行。体检若出现不合格者或弃权者,按考核成绩排名依次递补(仅1次)。
体检合格者即为考察对象,学校对其进行考察,主要对其政治思想、道德品质、能力素质、学习表现、遵纪守法等情况进行考察,并核实考察对象是否符合规定的报考资格条件,提供的报考信息和相关材料是否真实、准确等。考察若出现不合格者或弃权者,按考核成绩排名依次递补(仅1次)。
(五)公示与聘用
考察合格人员即为拟聘用人员。拟聘用人员在衡阳教育信息网(http://www.hhyedu.com.cn)和衡阳市人力资源社会保障网(http://rsj.hengyang.gov.cn)上公示,公示期为7个工作日。公示无异议的,经领导小组审定,即确定为聘用人员,聘用岗位等级由学校确定,按规定办理聘用手续,签订聘用合同,列入全额拨款事业编制,工资待遇按照聘任岗位确定。聘用人员试用期为一年。试用期满考核合格者,予以正式聘用。试用期满考核不合格者,取消聘用资格。此次聘用人员自到招聘单位报到上岗之日起享受相应工资福利待遇,在用人单位工作服务年限不得低于5年。